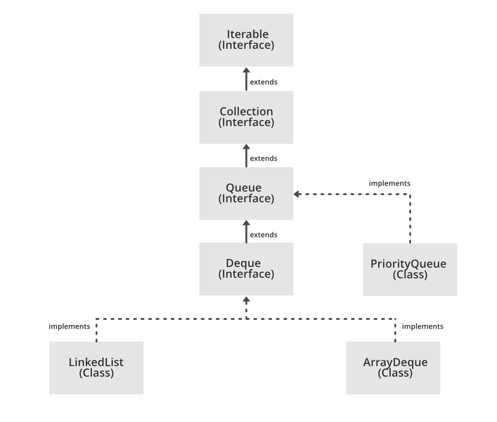
java.util.Deque
queue interface를 상속하고 있으며 스택이나 큐와는 달리 head와 tail 양 끝에서 요소를 수정하는 게 가능하다. 스택이나 큐 중 하나의 용도로 사용된다.
양 끝에 있는 요소 각각에 대한 삽입, 수정, 검증을 할 수 있는 메소드가 있다. 메소드는 두 종류로 나뉘는데, 하나는 연산에 실패했을 때 예외를 일으키는 메소드이며, 다른 하나는 연산에 실패했을 때 특정 값(null이나 false 등)을 반환하는 메소드이다. 여기서, 삽입 작업 제한에 대한 후자의 경우에는 용량이 한정적인 deque에 대해서 사용하도록 구현되어 있다.
| Head | Tail | |||
| 예외 발생 (Throws Exception) |
특정 값 반환 (Special Value) |
예외 발생 (Throws Exception) |
특정 값 반환 (Special Value) |
|
| Insert | addFirst(e) | offerFirst(e) | addLast(e) | offerLast(e) |
| Remove | removeFirst() | pollFirst() | removeLast() | pollLast() |
| Examine | getFirst() | peekFirst() | getLast() | peekLast() |
이 인터페이스는 Queue 인터페이스를 상속한다. queue에 있는 메소드와 같은 기능을 하는 Deque 메소드가 아래 표와 같이 존재한다. 또한, queue에서 사용했던 메소드를 그대로 사용할 수도 있다.
| Queue Method | Equivalent Deque Method | |
| add(e) | addLast(e) | queue의 tail에 요소 삽입 |
| offer(e) | offerLast(e) | 용량 제한이 있는 queue에 요소 삽입 |
| remove() | removeFirst() | queue의 head에 있는 요소 제거 실패할 경우 예외 던짐 |
| poll() | pollFirst() | queue의 head에 있는 요소 제거 성공할 경우 queue의 head, 실패할 경우 null 반환 |
| element() | getFirst() | head에 있는 값을 확인한다. 제거하지는 않는다. queue가 비어있을 경우 예외 던짐 |
| peek() | peekFirst() | head에 있는 값을 확인한다. 제거하지는 않는다. queue가 비어있을 경우 null 반환 |
Deque는 Stack의 기능도 지원한다. stack 역시, 아래 표의 1열이나 2열에 있는 메소드를 사용할 수 있다.
| Stack Method | Equivalent Deque Method | |
| push(e) | addFirst(e) | queue의 head에 요소 삽입 |
| pop() | removeFirst() | queue의 head에 요소 제거 |
| peek() | peekFirst() | queue의 head에 있는 값을 확인하나 제거하지는 않는다. |

PriorityQueue : 우선순위가 있는 큐
ArrayDeque : 일반적인 deque 기능 지원. 자동으로 deque의 크기를 조정해준다.
LinkedList : 연결 리스트의 기능
java.util.ArrayDeque<E>
ArrayDeque의 주요 특징은 아래와 같다.
- Queue와 달리, 양 쪽에서 요소를 삽입하고 삭제할 수 있다.
- Null 값을 저장할 수 없다.
- 멀티 스레드 환경에 적합하지 않다.
- 최대 용량에 제한이 없다.
- LinkedList, Stack보다 빠르다.
- 실행 예제
전체 코드는 아래와 같다.
public static void main(String[] args) {
// 0. deque 생성
Deque<Integer> deque = new ArrayDeque<>();
// 1. insert 예제
deque.offerFirst(3);
deque.addFirst(2);
deque.addFirst(1);
deque.addLast(4);
deque.add(5);
deque.addLast(6);
System.out.println("add all element");
deque.stream().forEach(i->System.out.println(i));
// 2. remove 예제
deque.removeFirst();
System.out.println("removeFirst()");
deque.stream().forEach(i->System.out.println(i));
deque.remove();
System.out.println("remove()");
deque.stream().forEach(i->System.out.println(i));
deque.pollLast();
System.out.println("pollLast()");
deque.stream().forEach(i->System.out.println(i));
deque.pollFirst();
System.out.println("pollFirst()");
deque.stream().forEach(i->System.out.println(i));
// 3. examine 예제
int first = deque.getFirst();
int last = deque.getLast();
int peek = deque.peek();
int peekLast = deque.peekLast();
System.out.println("first = " + first);
System.out.println("last = " + last);
System.out.println("peek = " + peek);
System.out.println("peekLast = " + peekLast);
}
1. insert
// 1. insert 예제
deque.offerFirst(3);
deque.addFirst(2);
deque.addFirst(1);
deque.offer(4);
deque.add(5);
deque.addLast(6);
System.out.println("add all element");
deque.stream().forEach(i->System.out.println(i));
offerFirst(), addFirst() : head로 요소를 삽입한다.
add(), offer(), addLast(), offerLast() : tail로 요소를 삽입한다.
그림으로 보면 어래와 같다.

노란 네모박스가 Deque에 삽입되는 요소 데이터, 빨간 테두리의 원이 삽입이 일어난 순서이다.
실행 결과)

1,2,3,4,5,6이 삽입되어 있음을 알 수 있다.
2. Remove
// 2. remove 예제
deque.removeFirst();
System.out.println("removeFirst()");
deque.stream().forEach(i->System.out.println(i));
deque.remove();
System.out.println("remove()");
deque.stream().forEach(i->System.out.println(i));
deque.pollLast();
System.out.println("pollLast()");
deque.stream().forEach(i->System.out.println(i));
deque.pollFirst();
System.out.println("pollFirst()");
deque.stream().forEach(i->System.out.println(i));
removeFirst(), remove(), pollFirst() : head의 맨 앞에 있는 요소를 제거한다.
removeLast(), pollLast() : tail의 맨 앞에 있는 요소를 제거한다.
실행 결과)

요소가 사라지는 순서를 확인할 수 있다.
3. examine
// 3. examine 예제
int first = deque.getFirst();
int last = deque.getLast();
int peek = deque.peek();
int peekLast = deque.peekLast();
System.out.println("first = " + first);
System.out.println("last = " + last);
System.out.println("peek = " + peek);
System.out.println("peekLast = " + peekLast);
getFirst(), peek() : head의 요소를 확인한다.
getLast(), peekLast() : tail의 요소를 확인한다.
실행 결과)

- reference
docs.oracle.com/javase/7/docs/api/java/util/Deque.html
docs.oracle.com/javase/7/docs/api/java/util/ArrayDeque.html
www.javatpoint.com/java-deque-arraydeque
'java' 카테고리의 다른 글
| [210316] java에서 난수 생성하기 - Math.random()과 Random 클래스 (0) | 2021.03.16 |
|---|---|
| [210209] java StringTokenizer (0) | 2021.02.09 |
| [210124] java Character.digit() & Character.isDigit() (0) | 2021.01.24 |
| [210120] Java Optional (0) | 2021.01.20 |
| [210118] java Stream (1) - stream 정의와 관련 메소드 (0) | 2021.01.18 |